便民服务

当前位置:首页 > 办事服务 > 便民服务

注意!荆松一级公路将收费 7座以下收15元

发布时间:2017-03-15 来源:市一级公路管理处 浏览量:

根据湖北省人民政府《关于设立荆州至松滋一级公路收费站有关问题的批复》(鄂政函【2017】26号)意见,荆州至松滋一级公路定于2017年3月18日起开始运营收费。

    (一)车辆通行费车型分类收费标准


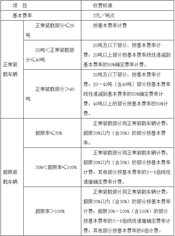
    (二)公路载货汽车计重收费标准


    湖北荆松公路建设管理有限公司

    2017年3月14日


bet365比分直播版权所有 未经许可不得转载E-mail:webmaster@jzs 鄂ICP备06009081号 本站通用网址:bet365比分直播
地址:荆州市荆南路12号 电话:0716-8467848 邮编:434020
建议使用IE6以上版本浏览
鄂公网安备 42100302000009号